Dr Trust 360 is an integrated healthcare and wellness ecosystem that empowers users to track vital health metrics, access instant health insights,
and manage wellness goals—all within a seamless ecosystem designed to support better long-term health outcomes.
Through Dr Trust 360, users consolidate multi-device health data, access actionable insights, and securely share information with healthcare professionals.
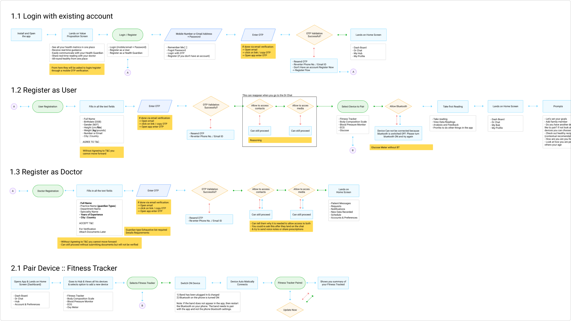
Our mission was to design a user-first healthcare application for Dr Trust, focused on trust, continuity, and improved health outcomes. The priority was to simplify the device mapping journeys and make health data more intiutive and insightful to take preventive measures.
with 100,000+ active users in six months and over 1 million devices sold globally.
by translating real-time data into critical warnings that enabled timely intervention.
through seamless, real-time health data sharing with users and their chosen healthcare guardians.
by shifting behavior from reactive monitoring to informed, everyday wellness management.
Clear interaction patterns aligned app functionality with users’ health goals, ensuring smooth navigation and personalized healthcare experiences.


Critical health alerts used strong hierarchy and high-contrast colors, with contextual recommendations and secure consultations supporting informed health management.


High-fidelity visuals with custom iconography and illustrations improved clarity, ensured consistency and delivered a cohesive, trustworthy experience.
A connected ecosystem enabled real-time monitoring, secure data sharing and personalized recommendations through intuitive device pairing and management.
Clear interaction patterns aligned app functionality with users’ health goals, ensuring smooth navigation and personalized healthcare experiences.


Clear interaction patterns aligned app functionality with users’ health goals, ensuring smooth navigation and personalized healthcare experiences.
Critical health alerts used strong hierarchy and high-contrast colors, with contextual recommendations and secure consultations supporting informed health management.


Critical health alerts used strong hierarchy and high-contrast colors, with contextual recommendations and secure consultations supporting informed health management.
High-fidelity visuals with custom iconography and illustrations improved clarity, ensured consistency and delivered a cohesive, trustworthy experience.
High-fidelity visuals with custom iconography and illustrations improved clarity, ensured consistency and delivered a cohesive, trustworthy experience.
A connected ecosystem enabled real-time monitoring, secure data sharing and personalized recommendations through intuitive device pairing and management.
A connected ecosystem enabled real-time monitoring, secure data sharing and personalized recommendations through intuitive device pairing and management.
For Dr Trust, we translated complex healthcare requirements into a clear, scalable digital experience—strengthening trust, usability, and continuity of care.
devices, data, and caregivers on one platform
delivered through high-contrast alerts and structured visual hierarchy
established with a calm, consistent, and accessible design system