Cloudnine’s digital initiative aimed to build a comprehensive maternity care platform for expecting parents.
The platform integrates real-time health data, expert care, and personalised support to guide families throughout the pregnancy journey.
Our mission was to build a digital-first maternity experience that integrates real-time healthcare data between doctors, care teams, and expecting couples across the full pregnancy lifecycle.
connecting couples with hospital experts, care teams, and essential health data.
enabling expectant mothers and partners to actively participate in the journey.
of symptoms, milestones, and key health indicators throughout pregnancy.
through an intuitive experience that lowers cognitive and emotional load.
In-depth research mapped pregnancy needs, informing evidence-based, maternal healthcare-focused design decisions across experiences.
Comprehensive information architecture structured content and journeys for clear, guided maternity health navigation.
Warm, supportive visual language used light colors, illustrations, and simple navigation for accessibility.
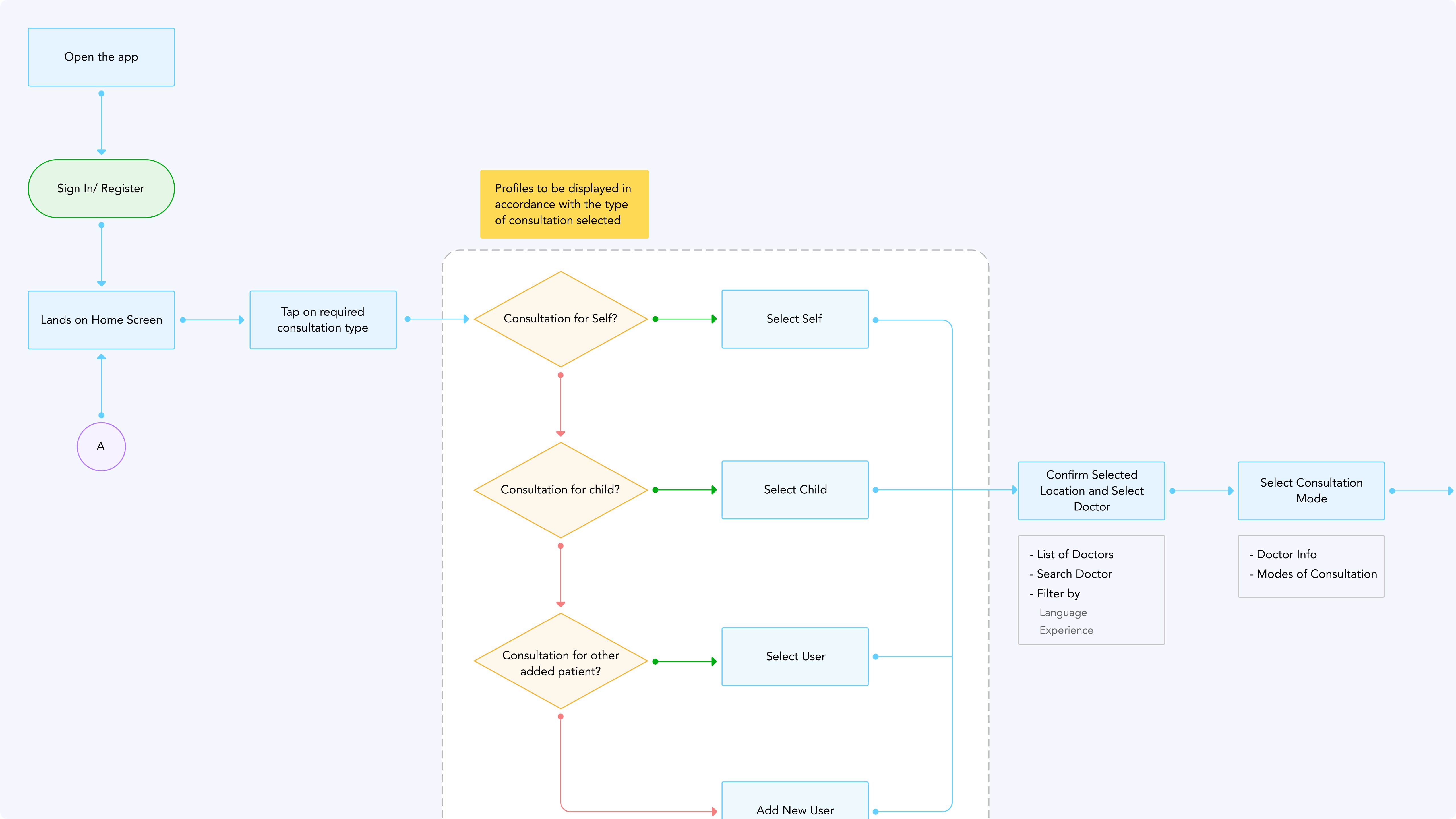
Mobile screens enabling consultation booking and doctor selection within Cloudnine maternity care experience.


In-depth research mapped pregnancy needs, informing evidence-based, maternal healthcare-focused design decisions across experiences.
In-depth research mapped pregnancy needs, informing evidence-based, maternal healthcare-focused design decisions across experiences.
Comprehensive information architecture structured content and journeys for clear, guided maternity health navigation.
Comprehensive information architecture structured content and journeys for clear, guided maternity health navigation.
Warm, supportive visual language used light colors, illustrations, and simple navigation for accessibility.
Warm, supportive visual language used light colors, illustrations, and simple navigation for accessibility.
Mobile screens enabling consultation booking and doctor selection within Cloudnine maternity care experience.


Mobile screens enabling consultation booking and doctor selection within Cloudnine maternity care experience.
Cloudnine’s “It’s Our Baby” app was designed as an omnichannel maternity care platform that supports expecting parents with personalized, real-time healthcare experiences, strengthening trust and engagement throughout the pregnancy journey.
with seamless support from doctors to parents
through emotional and physical care
for both mother and partner