Razorpay Magic is a one-click checkout payment solution that streamlines online payments by securely using pre-saved customer data - such as addresses and preferred payment methods - to enable faster digital transactions.
By eliminating checkout friction, the platform reduces cart abandonment, improves conversion rates, and delivers a smooth, high-performance checkout experience for businesses and consumers alike.
Our mission was to redesign the Razorpay Magic checkout experience to improve usability, optimize mobile digital payments, and deliver a seamless, conversion-focused payment flow that reduces friction at every step of checkout.
by streamlining the one-click flow to eliminate friction and reduce time-to-pay.
through a simplified, intuitive digital payments experience.
by removing checkout friction and improving completion rates.
with a mobile-optimized, consistent checkout across devices.
Razorpay Magic was designed with focused UX enhancements and payment innovations to optimize end-to-end checkout and enable reliable payments.
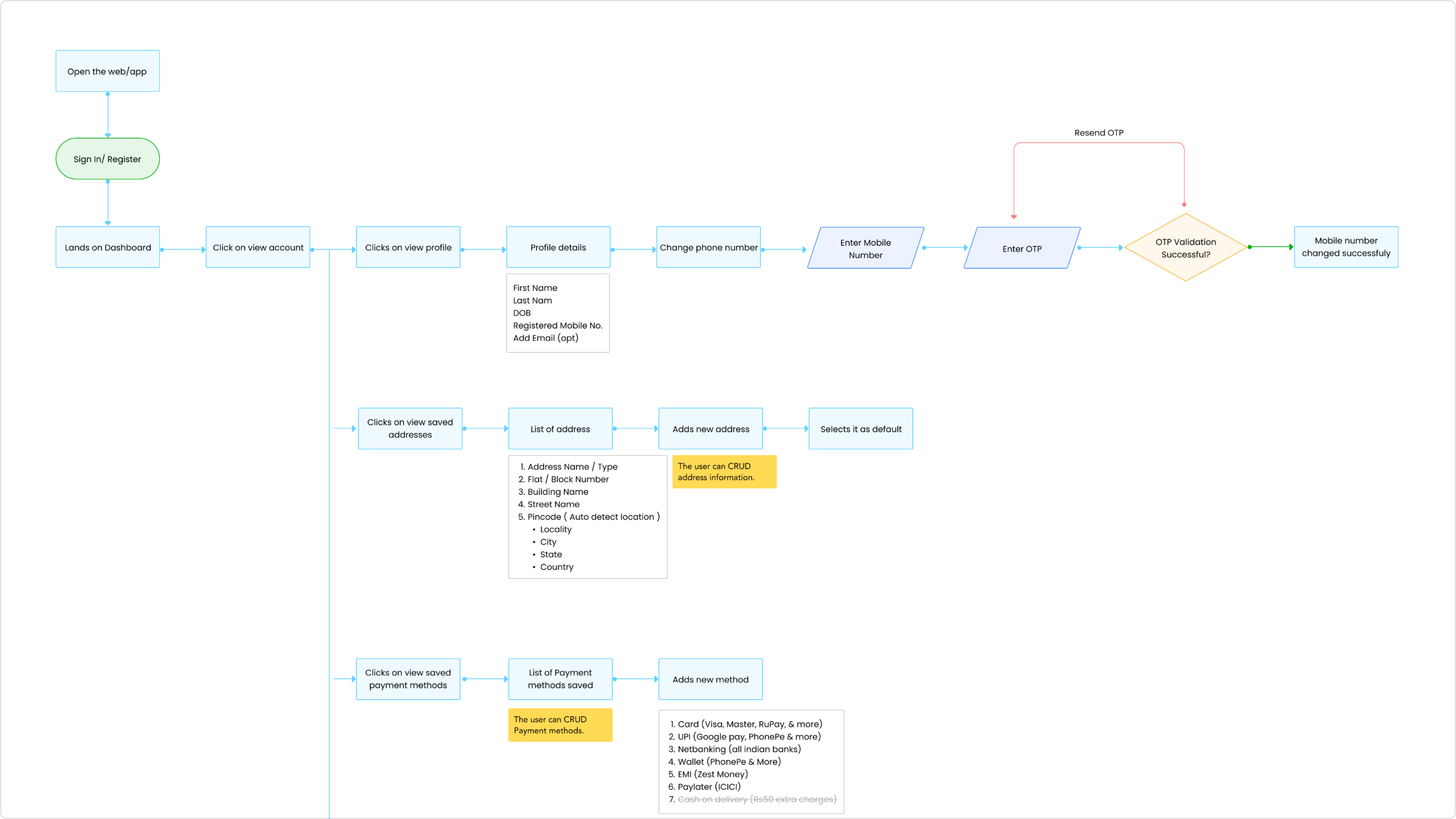
Persona-led flows enabled a pre-filled checkout using saved addresses, payment methods and coupons, reducing friction and time-to-pay.


Icons, color systems and typography enhanced usability while reinforcing a professional, trustworthy visual identity across checkout.
A visually intuitive interface was designed to prioritize clarity, simplicity, and ease of use - allowing users to complete payments quickly.

Razorpay Magic was designed with focused UX enhancements and payment innovations to optimize end-to-end checkout and enable reliable payments.
Razorpay Magic was designed with focused UX enhancements and payment innovations to optimize end-to-end checkout and enable reliable payments.
Persona-led flows enabled a pre-filled checkout using saved addresses, payment methods and coupons, reducing friction and time-to-pay.


Persona-led flows enabled a pre-filled checkout using saved addresses, payment methods and coupons, reducing friction and time-to-pay.
Icons, color systems and typography enhanced usability while reinforcing a professional, trustworthy visual identity across checkout.
Icons, color systems and typography enhanced usability while reinforcing a professional, trustworthy visual identity across checkout.
A visually intuitive interface was designed to prioritize clarity, simplicity, and ease of use - allowing users to complete payments quickly.

A visually intuitive interface was designed to prioritize clarity, simplicity, and ease of use - allowing users to complete payments quickly.
For Razorpay Magic, we simplified a complex checkout into a fast, intuitive payment flow - reducing friction and driving conversions.
improved via a low-friction, streamlined checkout interface.
strengthened with awareness of user preferences and context.
reinforced with clear visual markers, iconography, color systems, and typography.